
新聞中心
芯力特自主研發SIT1044芯片是一款應用于CAN協議控制器和物理總線之間的高性能(CAN FD)收發器芯片,可應用于卡車、公交、小汽車、工業控制等領域,總線耐壓達到±40V,支持5Mbps(CAN FD)靈活數據速率,具有在總線與CAN協議控制器之間進行差分信號傳輸的能力……
芯力特±40V耐壓(CAN FD)收發器芯片SIT1044,其主要特征如下:

圖1 芯片引腳示意圖(提供SOP8以及DFN3*3-8,小外形無引腳封裝)
總線耐壓能力-40V~40V;
HBM防護8KV;
支持5Mbps(CAN FD)(靈活數據速率);
性能達到或優于“ISO 11898”標準,提供SOP8以及DFN3*3-8,小外形,無引腳封裝;
驅動器(TXD)顯性超時功能,待機總線(BUS)顯性超時功能,帶喚醒功能的低功耗待機模式,內置過溫保護功能;
SIT1044T/3型號I/O電壓范圍支持3.3V和5V MCU;
VCC和VIO電源引腳上具有欠壓保護;
通過-40℃~125℃高低溫老化實驗,滿足工控與車載應用范圍;
高抗電磁干擾能力,未上電節點不干擾總線
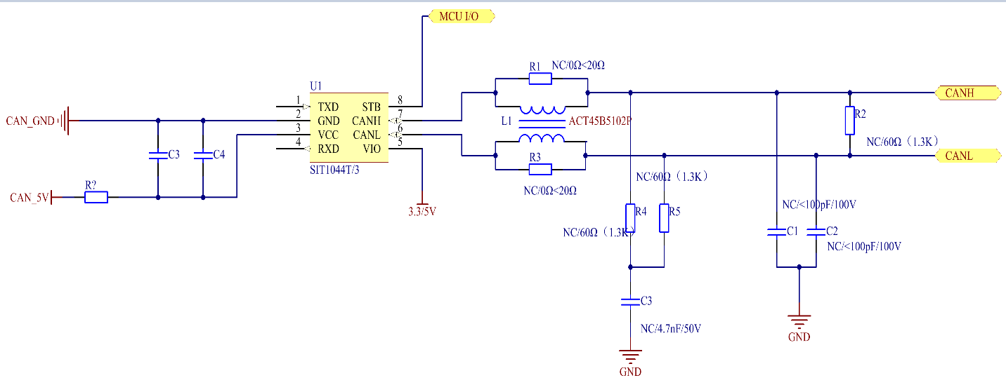
SIT1044T/3典型應用電路如下:

圖2 SIT1044T/3典型應用電路
SIT1044是一款滿足國際標準的高性能(CAN FD)收發器芯片。芯力特成為擁有(CAN FD)系列型號,CAN系列型號,LIN系列型號齊全的國內模擬IC廠商。
一、芯力特CAN FD系列型號如下:

二、芯力特CAN系列型號如下:

三、芯力特LIN系列型號如下:

芯力特聚焦工業與車載領域,將提供更加豐富的高性能CAN收發器型號、LIN收發器產品供廣大客戶選用。
地址:湖南省長沙高新開發區尖山路39號中電軟件園總部大樓
上海:上海市浦東新區豪威科技園區上科路88號
深圳:深圳市南山區科技園高新南七道1號粵美特大廈24樓
業務:15074991500(華東區),13647318510(華南區),13600008459(北西區)
服務:service@sitcores.com
招聘:tinachen@sitcores.com
Copyright ? 2020 湖南芯力特電子科技有限公司 湘ICP備2022017381號